Principio de funcionamiento del arrancador de 3 puntos, diagrama
En el mundo de la ingeniería eléctrica y el control de motores, el arrancador de 3 puntos se alza como una solución crucial para garantizar el arranque suave y seguro de los motores eléctricos. Este dispositivo, que combina eficiencia y simplicidad, se ha convertido en un pilar en diversas industrias, desde la manufactura hasta la minería. Pero, ¿cómo funciona realmente este sistema? En este artículo, desglosaremos el principio de funcionamiento del arrancador de 3 puntos y exploraremos su diagrama, revelando los secretos que lo convierten en una herramienta indispensable para el manejo de cargas eléctricas. Prepárate para sumergirte en el fascinante mundo de la ingeniería eléctrica y descubrir cómo este ingenioso arrancador optimiza el rendimiento de nuestros motores.
El arrancador de 3 puntos es una de las herramientas más utilizadas en el campo de la ingeniería eléctrica, permitiendo controlar el funcionamiento de motores eléctricos de una manera eficiente y segura. En este artículo, descubrirás cómo funciona este dispositivo, así como su diagrama de conexión. ¡Prepárate para adentrarte en el fascinante mundo de la tecnología eléctrica y descubrir los secretos detrás del arrancador de 3 puntos!
arranque de 3 puntos se utiliza para derivación y motor de CC compuesto. se llama un arranque de tres puntos porque tiene tres terminales llamados L, F y A. El terminal llamado L debe conectarse a cualquier lado, es decir, el lado positivo o negativo del suministro de CC. El terminal A debe conectarse al terminal del inducido del motor y el terminal F al terminal del campo de derivación del motor (cualquiera de los dos terminales de campo).
Luego, la conexión final debe hacerse desde los terminales de segunda línea en el interruptor principal hasta una unión de los dos terminales de inducido y de campo restantes de los motores.
En este artículo vamos a discutir el principio de funcionamiento del arrancador de tres puntos, la construcción, la función de la bobina de liberación sin voltaje y las desventajas.
{tocify} $title={Índice}
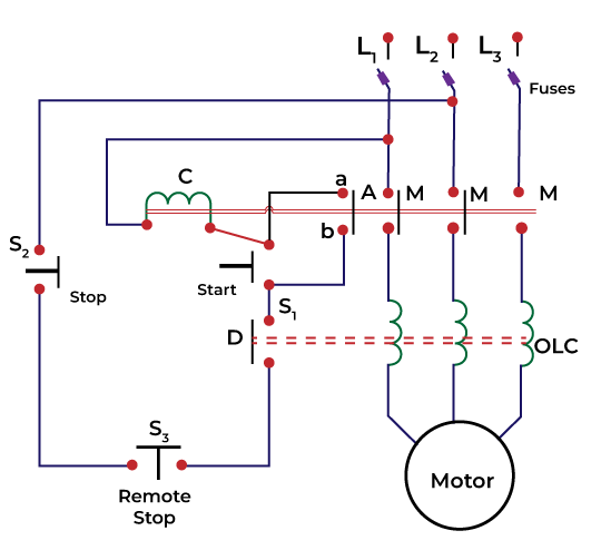
Construcción de arrancadores de 3 puntos
Cuando el motor está en reposo, un arranque de tres puntos acto «H» está colocado en la posición «APAGADO» por un fuerte resorte en espiral, el perno marcado con APAGADO indica que el motor está desconectado del suministro principal. y la resistencia de arranque conectada entre los estudios 1, 2,3,4…6. el diagrama del circuito se muestra en la figura anterior.
- Terminal de línea «L» conectado a la alimentación
- Terminal de armadura «A» conectado al devanado de armadura
- Terminal de campo «F» conectado al devanado de campo del motor de CC
- Bobina de retención «HC»
- Liberación de sobrecarga «O»
- manija «H»
- Hierro blando móvil «M»
Funcionamiento del arrancador de tres puntos
Para arrancar el motor, mueva la manija «H» al primer espárrago indicado con 1. Tan pronto como la manija del arrancador de 3 puntos H toca el espárrago 1, el campo de derivación y la bobina de retención HC se conectan en serie a través del suministro. Por otro lado, la armadura se conecta en serie con toda la resistencia inicial.
Desde que la corriente comienza a fluir a través del devanado de campo y del inducido. El motor comienza a girar. Después de alcanzar la velocidad suficiente, el mango H se desplazó al perno 2, por lo que redujo la resistencia entre el perno 1 y el perno 2. El movimiento de arranque de tres puntos el mango continuó hasta que el portero de hierro dulce toca el imán de sujeción. Durante el cambio de la manija del perno 1 hacia el perno 6, la corriente del inducido disminuye y la velocidad del motor de CC aumenta exponencialmente.
En la posición final, el tirón electromagnético ejercido por la bobina de sujeción será mayor que la fuerza ejercida por el resorte espiral. En esta vista, el mango «H» se mantiene en la posición ON y se cortan todas las resistencias de arranque. La bobina de retención HC también se llama SIN liberación de voltios o liberación de bajo voltaje.
Función de la bobina de liberación sin voltaje HC
- En el caso de un corte de energía, el electroimán HC se desmagnetiza y el resorte en espiral lleva la manija (H) a su lugar. APAGADO posición. En caso de falla de energía, la manija no regresa a la posición de APAGADO, el motor puede dañarse si se restablece la energía porque no habrá resistencia de arranque en el circuito.
- Si el campo de derivación se abre en circuito, accidentalmente HC se desmagnetiza y el mango H vuelve a la posición APAGADO debido al tirón del resorte. En caso de que no se suelte la palanca de arranque, la velocidad comienza a aumentar con la reducción del flujo de campo. el pequeño flujo residual da como resultado una velocidad altamente peligrosa y el motor podría dañarse.
Otro dispositivo de protección utilizado en arranque de 3 puntos es el liberación de sobrecarga que está conectado en serie con un circuito de armadura, la liberación de sobrecarga «O» es un pequeño electroimán, en caso de que la corriente de armadura exceda un valor presente debido a la sobrecarga «O» se vuelve más fuerte y atrae el hierro dulce móvil «M» que gira en un extremo.
Como el hierro dulce está unido a dos terminales de la bobina HC a y b. Una vez que O atrajo el hierro dulce, las terminales a y b de SIN liberaciones de voltiosLa bobina se cortocircuita. De esta manera, la bobina HC se desmagnetiza y Arrancadores de tres puntos el mango se tira hacia atrás a la posición de APAGADO por el resorte en espiral y el motor se desconecta del suministro.
La sobrecorriente en la que liberación de sobrecarga debe operar se puede ajustar ajustando la distancia entre el electroimán y el hierro dulce móvil M.
Desventajas de los titulares de 3 puntos
- El arrancador de tres puntos experimenta serios inconvenientes para la aplicación del motor con una gran variación de velocidad al ajustar el reóstato de campo.
- Si se requiere una velocidad superior a la normal, se debe reducir la corriente de campo. En un cierto valor de disminución de la corriente de campo, el tirón electromagnético de la bobina de retención (HC) se vuelve demasiado débil que la fuerza del resorte espiral, y el mango regresa a la posición APAGADO y el motor se detiene.
- Entonces, debido a esta aplicación de arrancador de 3 puntos, se restringen y estos problemas se superan en el arrancador de 4 puntos.

Sandrajcpr: ¡Totalmente de acuerdo, aldecoa! Este artículo está muy bien explicado. Recuerdo que en mi primer trabajo, me tocó manejar un arrancador de 3 puntos y tuve que aprender rápido cómo funcionaba. Al principio me sentía un poco perdida, pero con algunos diagramas como el que muestran aquí, se me aclararon las ideas. ¡Es increíble cómo un buen recurso visual puede hacer la diferencia!
Me parece súper útil y claro el artículo sobre el arrancador de 3 puntos, ¡gracias por compartirlo! Yo tuve que hacer un proyecto en la uni donde usábamos este tipo de arrancador y me costó un poco entenderlo al principio, pero al final le agarré la onda gracias a que pude revisar un diagrama similar a este. ¡Definitivamente ayuda un montón!
Luis julian: ¡Exacto! A mí me pasó algo similar cuando trabajé en un taller, el arrancador de 3 puntos era parte del día a día. Al principio también me volví loco con tantos cables y conexiones, pero una vez que vi un diagrama claro como el de este artículo, todo tuvo mucho más sentido. Es genial cómo estas explicaciones pueden ayudar a los que estamos empezando, ¡gracias por compartir!