IC 741 Fundamentos del amplificador operacional, características, configuración de pines, aplicaciones

IC 741: Fundamentos del amplificador operacional, características, configuración de pines, aplicaciones

En el fascinante mundo de la electrónica, hay componentes que se convierten en verdaderos pilares para la creación de circuitos innovadores y eficientes. Uno de estos elementos esenciales es el amplificador operacional IC 741. Con su versatilidad y rendimiento, se erige como el favorito de estudiantes, ingenieros y entusiastas por igual. Este artículo te llevará a un recorrido por los fundamentos de este icónico amplificador, explorando sus características más destacadas, la configuración de sus pines y una variedad de aplicaciones que muestran todo su potencial. Si deseas adentrarte en el universo de la amplificación de señales y descubrir cómo el IC 741 puede transformar tus proyectos electrónicos, ¡acompañanos en esta aventura técnica!

El amplificador operacional IC 741 es un componente esencial en el ámbito de la electrónica. Su versatilidad y amplia variedad de aplicaciones lo convierten en una herramienta fundamental para diseñadores, ingenieros y aficionados en este campo. En este artículo exploraremos sus fundamentos, características, configuración de pines y algunas de sus principales aplicaciones. Si estás interesado en aprender más sobre este componente tan importante, ¡sigue leyendo!

Este artículo describe los conceptos básicos del amplificador operacional IC 741. El amplificador operacional (OP Amp) es un amplificador de alta ganancia de acoplamiento directo. OP Amp generalmente consta de uno o más amplificadores diferenciales. Por lo general, le sigue un traductor de nivel y una etapa de salida. La etapa de salida es un par de simetría complementaria push-pull o push-pull. El OP-AMP está disponible en forma de un solo paquete de circuito integrado.

OP-AMP se puede usar como un dispositivo versátil que se puede usar para amplificar la señal de entrada de CC y CA. Inicialmente, los OP-AMP se usaban para realizar operaciones matemáticas como suma, resta, multiplicación e integración. Al agregar algunos componentes de retroalimentación externos, un OP-AMP se puede usar para muchas aplicaciones, como amplificación de señal de CA o CC, filtro activo, osciladores, comparadores, reguladores, etc.

Diagrama de bloques de OP AMP

OP-AMP es un amplificador multietapa. Las etapas de un amplificador son:

1. Etapa de entrada

Este es el amplificador diferencial de doble entrada y salida balanceada. En esta etapa, se proporciona la mayor parte de la ganancia de voltaje. También establece la resistencia de entrada de un amplificador operacional.

2. Etapa intermedia:

En la etapa intermedia, hay otro amplificador diferencial que es impulsado por la salida de la primera etapa. Generalmente, la etapa intermedia es de doble entrada, salida no balanceada (salida única). Debido al uso de acoplamiento directo, el voltaje de CC en la salida de la etapa intermedia está muy por encima del potencial de tierra.

3. Etapa del traductor de niveles:

Se utiliza un circuito traductor de nivel (cambio) después de la etapa intermedia para cambiar el nivel de CC en la salida de la etapa intermedia hacia abajo a cero voltios con respecto a tierra.

4. Etapa de salida:

Aquí, en la mayoría de los casos, se utiliza un amplificador complementario push-pull. La oscilación del voltaje de salida aumenta y también aumenta la capacidad de suministro de corriente del amplificador operacional. Si la etapa de salida está bien diseñada, también puede proporcionar una baja resistencia de salida.

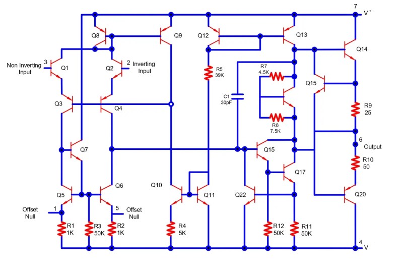
IC 741 Fundamentos del amplificador operacional, características, configuración de pines, aplicacionesDiagrama>ele diagrama de circuito interno de OP AMP se da a continuación.

IC 741 Fundamentos del amplificador operacional, características, configuración de pines, aplicacionesEstructura>Símbolo esquemático del OP-AMP

El símbolo esquemático del OP-AMP se muestra a continuación.

IC 741 Fundamentos del amplificador operacional, características, configuración de pines, aplicacionesSímbolo>Dónde,

VEN(+): entrada no inversora
VEN(-): entrada inversora
VAFUERA: Producción
VCCVDD : Fuente de alimentación positiva
VEE.UU.VSS : Fuente de alimentación negativa
AV: Ganancia del amplificador

Modo de inversión de OP-AMP

La entrada VEN(-) es el terminal de entrada inversora. La señal de CA o el voltaje de CC aplicado a este terminal de entrada produce una señal desfasada de 180° (o polaridad opuesta) en la salida.

Modo no inversor de amplificador operacional

La entrada VEN(+) es el terminal de entrada no inversora. Aquí, la señal de CA o el voltaje de CC aplicado a este terminal de entrada produce una señal en fase (o con la misma polaridad) en la salida.

Circuitos integrados

Los circuitos integrados son dispositivos que tienen todos los componentes del circuito fabricados en un solo chip. Los circuitos integrados juegan un papel muy importante en el diseño de circuitos electrónicos. Se utilizan en diversos campos, como la industria informática, la industria del automóvil, los electrodomésticos, los sistemas de comunicación y control. Mediante el uso de la miniaturización de IC y un rendimiento superior son posibles. Según el modo de operación, los IC’s son de dos tipos: Digitales o Lineales.

Los circuitos integrados digitales tienen una red de funcionamiento completo que son equivalentes a los circuitos lógicos de transistores básicos. Estos se utilizan para formar circuitos como puertas, contadores, multiplexores, demultiplexores, etc.

Son paquetes prediseñados por lo que no requieren nada más que fuente de alimentación, entrada y salida. Tienen dos niveles de voltaje: alto y bajo. Los circuitos integrados lineales son los equivalentes de la red de transistores discretos, por ejemplo, amplificadores, filtros, multiplicadores de frecuencia y moduladores.

Estos a menudo requieren componentes externos adicionales para un rendimiento satisfactorio. Digamos, por ejemplo, que se requieren resistencias externas para controlar la ganancia de voltaje y la respuesta de frecuencia de un amplificador operacional. En los circuitos lineales, las señales eléctricas de salida varían proporcionalmente a las señales de entrada aplicadas oa las cantidades físicas. Los circuitos lineales también se denominan circuitos analógicos.

Los circuitos integrados OP-AMP se clasifican en dos grupos: circuitos integrados de propósito general y de propósito especial.

OP-AMP de propósito general se puede usar en aplicaciones como integrador, diferenciador, amplificador sumador, etc. Uno de estos IC de OP-AMP ampliamente utilizado es el 741 o 351.

OP-AMP de propósito especial Los circuitos integrados se utilizan solo en aplicaciones para las que están especialmente diseñados. Por ejemplo, el LM380 OP-AMP solo se puede usar para aplicaciones de potencia de audio.

Desarrollo de circuitos integrados

El desarrollo de los circuitos integrados lineales tuvo lugar a principios de la década de 1960, cuando las matrices se fabricaron por primera vez en un solo chip de silicio. Los arreglos son la combinación de componentes aislados como diodos y transistores o etapas individuales como amplificadores diferenciales. El uso de matrices ayudó a minimizar el problema de la deriva de temperatura en circuitos discretos de transistores y diodos. Debido a las matrices, el tamaño de los circuitos electrónicos discretos también se redujo significativamente.

En 1963, Fairchild Semiconductor presentó el primer amplificador operacional IC, el mA702. Esto preparó el escenario para el desarrollo de otros circuitos integrados de amplificador operacional. Los inconvenientes de mA702 IC fueron: voltajes de suministro desiguales, como +VCC = +12V y –VEE.UU. = -6V, resistencia relativamente baja (aprox. 40kW) y baja ganancia de voltaje (3600V/V).

Después de esto, se diseñaron y fabricaron otras generaciones de circuitos integrados con tecnologías actualizadas que se incorporaron. Algunas de las versiones son: mA709 (por Fairchild en 1965. También se considera OP-AMP de primera generación), mA741 (OP-AMP de segunda generación). Otros ejemplos de OP-AMP de segunda generación son LM101, LM307, mA748 y MC1558.

CI 741

IC 741 es un OP-AMP IC monolítico. Es un amplificador de operación de propósito general. El número 741 indica que el amplificador operacional tiene 7 pines funcionales, 4 pines de entrada y un pin de salida. Tiene alta ganancia de voltaje. Se pueden utilizar en una amplia gama de aplicaciones como integradores, amplificadores sumadores y aplicaciones generales de retroalimentación. El 741 también tiene protección contra cortocircuitos y circuitos internos de compensación de frecuencia incorporados. IC 741 viene en la siguiente forma:

IC 741 Fundamentos del amplificador operacional, características, configuración de pines, aplicaciones>Paquete plano

  • El paquete de latas de metal o transistores (paquete de latas de metal TO5-8)
  • El paquete dual en línea (DIP)
  • SOIC de 8 pines
  • Selección de paquete IC

    La selección de un paquete IC depende de la aplicación.

    Si el IC se usa con fines experimentales o de protoboard, el paquete DIP funciona mejor porque es fácil de montar. Durante el montaje, no requiere doblar ni soldar los cables. También son adecuados para el montaje en PCB (placas de circuito impreso) porque tienen una buena construcción de LED y un buen espacio entre los conductores. El DIP de cerámica es más caro que el DIP de plástico, pero el DIP de cerámica disipa más calor.

    El IC de paquete plano es más confiable y liviano en comparación con el DIP. Por lo tanto, es adecuado para aplicaciones aéreas.

    La lata de metal es la más adecuada cuando la aplicación es tal que el CI debe funcionar a una potencia relativamente alta y se espera que disipe una cantidad considerable de calor.

    Diagrama de pines del amplificador operacional IC 741 y sus funciones

    El diagrama de pines del IC 741 en el paquete DIP-8 se muestra en la siguiente figura.

    IC 741 Fundamentos del amplificador operacional, características, configuración de pines, aplicaciones>El diagrama de pines del IC 741 en el paquete TO5-8 se muestra en la siguiente figura.

    IC 741 Fundamentos del amplificador operacional, características, configuración de pines, aplicaciones>Pin Descripción de IC 741

    La descripción de los pines del IC 741 es la siguiente.

    Pin 4 y Pin 7: fuente de alimentación

    El pin 7 es el terminal positivo de la fuente de alimentación. El pin 4 es el terminal negativo de la fuente de alimentación. El voltaje entre estos dos pines estará entre 5V y 18V. Por lo general, el suministro en +VCC es +15V y eso a –VEee es -15V. Estos voltajes de la fuente de alimentación deben estar referenciados a un punto común oa tierra.

    Pin 6: Pin de salida

    La salida del amplificador operacional se envía a este pin. La salida de voltaje recibida aquí depende de la retroalimentación utilizada y la entrada de voltaje dada al amplificador operacional. Cuando se recibe un voltaje alto en el pin 6, significa que el voltaje de salida recibido es similar al voltaje de suministro positivo. De la misma manera, si se dice que la salida es baja, entonces el voltaje en el pin 6 corresponde al voltaje de suministro negativo.

    Pin 2 y Pin 3: pines de entrada

    Pin2 es la entrada inversora del amplificador operacional. El pin 3 es la entrada no inversora del amplificador operacional.

    Cuando el voltaje en el pin 2 es mayor que el voltaje en el pin 3, significa que el terminal inversor tiene un voltaje más alto. Entonces, la señal de salida sería baja.

    Cuando el valor de voltaje en el pin 3 es mayor que el voltaje en el pin 2, el nivel de voltaje en la entrada no inversora es alto. Entonces, la señal de salida obtenida sería alta.

    Pin 1 y Pin 5: compensación nula

    Op-amp 741 proporciona una alta ganancia debido a que las diferencias menores en los voltajes en los terminales inversor y no inversor pueden influir en la salida. Para anular esta influencia, se puede aplicar un voltaje de compensación al amplificador operacional. Este voltaje compensado se aplica en el pin 1 y pin5. Por lo general, se realiza mediante el uso de un potenciómetro.

    Pin 8: no conectado

    No está conectado a ninguna parte dentro del IC 741. Es un cable ficticio que se usa para llenar el espacio vacío en paquetes estándar de 8 pines.

    Especificaciones de IC 741

  • Fuente de alimentación: Requiere un nivel de voltaje mínimo de 5V y puede soportar hasta 18V
  • Impedancia de entrada: es de aprox. 2MW
  • Resistencia de salida: es aprox. 75W
  • Ganancia de voltaje: es de aproximadamente 2,00,000 para frecuencias bajas (200V/mV)
  • Corriente de salida máxima: es de aproximadamente 20 mA.
  • Carga de salida recomendada: es superior a 2kW
  • Offset de entrada: Varía entre 2mV y 6mV
  • Velocidad de giro: 0,5/ms
  • (La velocidad de respuesta es la velocidad a la que un OP-AMP puede detectar cambios de voltaje en la entrada)

    CARACTERÍSTICAS DE UN OP-AMP

    Características
    Ideal
    Práctico

    CMRR
    Infinito
    120dB

    Velocidad de subida
    Infinito
    80 V/ms

    Resistencia de entrada
    Infinito
    106 W

    Resistencia de salida
    Cero
    100W

    Ganar
    Infinito
    106

    Banda ancha
    Infinito
    106 Hz

    Voltaje de contencion
    Cero
    Despreciable

    Corriente compensada
    Cero
    Aprox. en nA

    CMRR- Relación de rechazo del modo común. Es la capacidad del amplificador diferencial para rechazar la porción de señal común a las entradas positiva y negativa.

    Aplicaciones de IC 741

    Las siguientes son las aplicaciones de IC 741 Op Amp.

    • Amplificadores: 741 IC se usa ampliamente como amplificador de CC a frecuencias de radio más altas. También se utiliza para filtrar las señales no deseadas. Ejemplos: sistema de control de tono en estéreo y sistemas de alta fidelidad.
    • Computacional: 741 IC se utiliza para realizar operaciones matemáticas como integración, diferenciación, veranos, etc.
    • Rrectificadores: IC 741 puede funcionar como un diodo ideal y no provoca una caída de tensión. Los diodos ordinarios que se usan en los rectificadores tienen una caída de voltaje entre ellos. Por lo tanto, los diodos no son adecuados para rectificadores de señal de alta precisión.
    • Osciladores: Op-Amp IC 741 se utiliza para generar diferentes formas de onda de salida como sinusoidal, cuadrada, triangular, etc. También se utiliza para el generador de PMW.
    • Comparadores: El 741 IC tiene funcionalidad para funcionar como comparador. Compara señales de voltaje y genera voltaje de acuerdo con la magnitud del voltaje entrante. Podemos usar IC 741 como reguladores de voltaje y comparadores de señal.
    • ADC/DAC: 741 Op-Amp se utiliza para convertir la señal digital en una señal analógica.
    Error 403 The request cannot be completed because you have exceeded your quota. : quotaExceeded

    [automatic_youtube_gallery type=»search» search=»IC 741 Fundamentos del amplificador operacional, características, configuración de pines, aplicaciones» limit=»1″]

    IC 741: Fundamentos del Amplificador Operacional

    En el fascinante‍ mundo ⁣de la electrónica, el amplificador operacional‍ IC⁢ 741 se erige como ⁤un componente esencial para diseñadores e ingenieros. ⁣Acompáñanos en este recorrido donde exploraremos sus características, configuración de pines y aplicaciones prácticas.

    ¿Qué es un Amplificador⁤ Operacional?

    Un amplificador operacional (Op-Amp) es un dispositivo electrónico⁢ altamente versátil que se utiliza para amplificar señales. ‍Se caracteriza ⁤por tener dos entradas: ‍la inversora⁤ (−) y la ‌no ⁣inversora (+), y una salida. El IC 741 es un Op-Amp de ⁤propósito general⁣ que se utiliza en diversas aplicaciones debido a su alta‌ ganancia ‍y facilidad de uso.

    Características ⁣del IC 741

    El IC 741 presenta varias características‌ que lo ⁢hacen⁢ adecuado para numerosas⁤ aplicaciones:

    • Fuente⁤ de alimentación: Requiere entre 5V y 18V.
    • Impedancia de entrada: Aproximadamente 2 MΩ.
    • Ganancia de voltaje: 200,000 ‌en frecuencias bajas.
    • Corriente de salida máxima: 20 mA.
    • Offset de entrada: Varía entre⁣ 2 mV y 6 mV.
    • Velocidad de giro: 0.5‌ V/μs.

    Configuración de Pines del IC 741

    A ‌continuación, se detalla ‌la ‌configuración de los pines⁤ del‌ IC 741 en el paquete DIP-8:

    1. Pin 1 (Offset Null): Compensación de offset.
    2. Pin 2 (Inversor): Entrada inversora.
    3. Pin 3 (No inversor): Entrada no inversora.
    4. Pin 4 (–Vcc): ‍Fuente de alimentación negativa.
    5. Pin 5 (Offset Null): Compensación de offset.
    6. Pin 6 (Salida): Salida del ​amplificador.
    7. Pin 7 ‌(+Vcc): ​ Fuente ⁣de alimentación positiva.
    8. Pin 8 (NC): No conectado.

    Esta disposición hace ​que el ⁤IC 741 sea‍ fácil de integrar⁤ en diversos ‌circuitos.

    Aplicaciones del IC ‍741

    El IC 741 se utiliza⁤ en innumerables aplicaciones, tales como:

    • Amplificación de señales.
    • Filtros activos.
    • Osciladores.
    • Comparadores​ de voltaje.
    • Sistemas de control.
    • Integradores y diferenciadores.

    Estas características​ hacen del IC 741 un componente ⁣fundamental en el diseño de circuitos electrónicos.

    Conclusión

    El amplificador ⁤operacional IC 741 es ⁢una herramienta invaluable en la electrónica ‍moderna. ⁢Su ⁣versatilidad ‌y efectividad lo‍ convierten en el favorito de estudiantes​ y profesionales por igual. Conocer sus características, configuración de pines y aplicaciones ⁢es crucial para cualquier entusiasta ​de la electrónica.

    Preguntas Frecuentes ⁢(FAQs)

    ¿Cuál es la diferencia entre ‌el ⁢modo inversor y no⁣ inversor?

    En el modo inversor,‍ la ‍señal de entrada​ aplicada al pin inversor produce ​una salida desfasada 180 grados. En cambio, en el modo no inversor, la señal ​aplicada al pin no inversor se refleja en la salida sin inversión.

    ¿Qué tipo de aplicaciones⁣ son más adecuadas para el ​IC 741?

    El IC 741 es ideal para aplicaciones como amplificadores, comparadores, filtros activos y‌ circuitos de retroalimentación​ en sistemas ​de control

    ¿Cómo puedo proteger ⁣el IC 741 de cortocircuitos?

    El IC 741 tiene protección interna ⁣contra cortocircuitos, pero es recomendable utilizar fusibles o dispositivos de protección adicionales en circuitos críticos para evitar daños.

    2 comentarios en «IC 741 Fundamentos del amplificador operacional, características, configuración de pines, aplicaciones»

    1. ¡Hola a todos! La verdad es que el artículo está bastante completo y me parece que cubre de manera genial los fundamentos del IC 741. Recuerdo cuando lo usé por primera vez en un proyecto de electrónica en la universidad; al principio estaba un poco perdido con todas esas configuraciones de pines, pero una vez que le agarré la onda, ¡me pareció súper útil! He hecho desde amplificadores de audio hasta filtros, y siempre le encuentro una nueva aplicación. ¡Gracias por compartir esta info!

    2. Woorddeeljf: ¡Totalmente de acuerdo, Jackson! Este artículo me trajo muchos recuerdos de mi época universitaria también. Yo me acuerdo que hice un proyecto de un amplificador de voz usando el IC 741 y la verdad es que fue un desafío al principio, pero una vez que le entendí a las características y configuraciones, fue muy gratificante. Es increíble ver cómo un simple chip puede hacer tanto en tantos proyectos. ¡Gracias por compartir tus experiencias!

    Deja un comentario